Módulos de um ERP - De forma geral um ERP completo deve abranger as seguintes areas:
- COMERCIAL
- Administração Clientes
- Vendas
- Faturamento
- Distribuição
- MATERIAIS
- Administração de compras
- Recebimento de Materiais
- Controle de Estoques
- Controle de Repósição
- INDUSTRIAL
- Planejamento da Produção
- Controle da Produção
- Custo Industrial
- FINANCEIRO
- Contas a Receber
- Contas a Pagar
- Tesouraria
- CONTÁBIL
- Contabilidade
- Livros Fiscais
- RECURSOS HUMANOS
- Recrutamento/ Seleção
- Folha de Pagamento
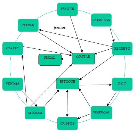
FLUXO GERAL DE UM SISTEMA INTEGRADO DE GESTÃO
O fluxo abaixo, demonstra as principais integrações entre os módulos de um ERP.Estas integrações devem ser automaticas, ou seja, com uma unica entrada de dados, todos os módulos relacionados são atualizados.
| Vendas - Estoque | No momento que é aberto um pedido de venda, é gerada um empenho (uma reserva) do produto em estoque |
| Faturamento - Contas a Receber | Quando da emissão da Nota Fiscal, é gerado automaticamente o titulo no Contas a Receber (unico ou parcelado) |
| Faturamento - Contabilidade | Quando da emissão da Nota Fiscal, são gerados os lançamentos na Contabilidade relativos a venda e tributos |
| Faturamento - Estoque | Quando da emissão da Nota Fiscal, é realizada a baixa do estoque, e simultaneamente o cancelamento da reserva daquele produto |
| Recebimento - Estoque | No processo de compras, ao dar entrada do produto em estoque, o estoque é atualizado simultaneamente |
| Recebimento - Contas a Pagar | Durante o processo de entrada, é gerado o titulo a pagar ao fornecedor |
| Recebimento - Contabilidade | Com o lançamento da Nota de Entrada, são gerados os lançamentos contábeis correspondentes |
| Recebimento - Fiscal | Com o lançamento da Nota de Entrada. são gerados os lançamentos nos livros fiscais de entrada |
| Estoque - Contabilidade | Além das vendas e das compras, o Estoque sofre outros tipos de lançamentos de entrada e saida (ex. Inventário), que também necessitam ser contabiliados |
| Compras - Estoque | Ao gerar um pedido de compra, deve ser feito no estoque um lançamento de encomenda, informando que o produto já foi solicitado |
| Planejamento Produção - Estoque | Existe uma integração total entre estes dois módulos. O Planejamento só consegue fazer alguma coisa com base nas informações do estoque |
| Controle da Produção - Estoque | No termino do processo de produção, é realizada a entrada do produto em estoque |
| Custos - Estoque | Também aqui existe uma integração total. O custo necessita saber das movimentações do Estoque, calcula e valoriza os estoques |
| Custos - Contabilidade | Com base nos custos da produção, são gerados os lançamentos contábeis |
| Tesouraria - Contabilidade | Além de compras e vendas, todas as outras movimentações da Tesouraria, devem ser contabilizadas. |
